お知らせ
2026.1.23
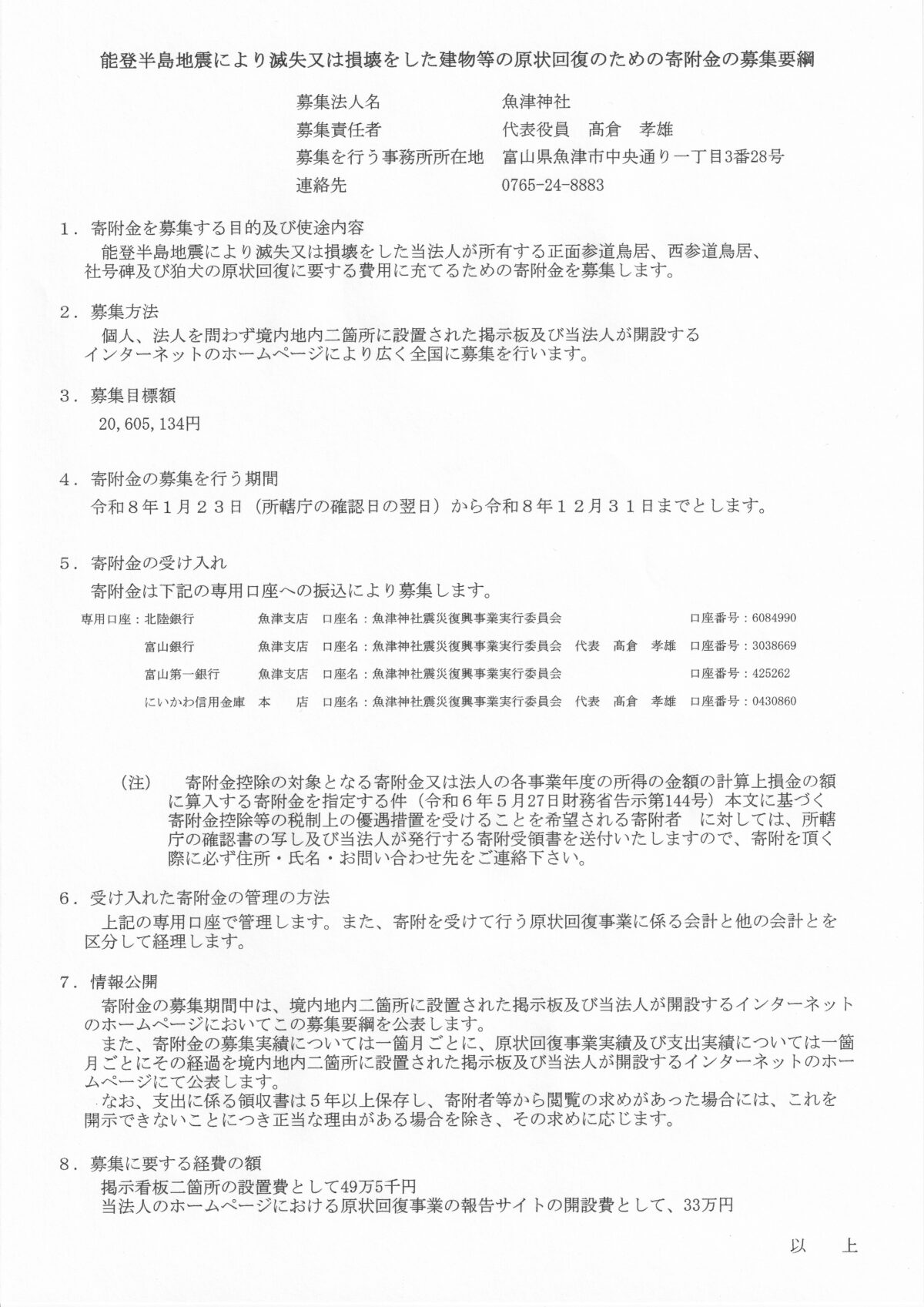
指定寄付金制度のお知らせ
令和8年1月23日より
能登半島地震により滅失又は損壊をした建物等の原状回復のための
指定寄付金制度による寄付金 の募集を開始いたします。
指定寄付金制度によるご寄附は、税制上の優遇措置の対象となります。
税制上の優遇措置を受けるには「寄付受領書」が必要となります。
お手数ですが、「寄付受領書」の発行に必要な
住所・氏名・連絡先 をFAXまたは郵送等でお知らせください。
専用口座へのお振込み額を記載して
後日、郵送にて「寄付受領書」をお送りいたします。
また、対象額に達した時点で、指定寄付金制度は終了となります。
https://uozujinja.jp/news/384/にて一箇月ごとに募集実績をご報告いたします。
〒937-0055
富山県魚津市中央通り1-3-28
魚津神社 社務所内 震災復興事業実行委員会
電話/FAX 0765-24-8883
募集要綱は次のとおりです

尚、ご奉賛頂きました皆様のお名前は竣工奉告祭において神前に奉奠いたします。
皆様の格別のご協力を賜りますよう心よりお願い申し上げます。
魚津神社震災復興事業
発起人一同
実行委員一同